首页 安徽填报指导

2021安徽高考专科提前批志愿填报时间 什么时间填志愿

2021-06-20 19:34

2021年高考已经结束了,家长和考生们都比较关心志愿填报时间,这样可以更好的准备,小编整理了2021年安徽专科提前批志愿填报时间!

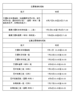
安徽专科提前批什么时候填报志愿

提前批都有哪些学校

第一类:军事院校、军事院校无军籍学员计划、国防生计划(本科);

第二类:公安、政法院校或专业(本、专科);

第三类:航海院校或专业(本、专科);

第四类:师范院校或专业(本科);

第五类:其他院校(本、专科),包括国际关系学院(北京)、中国青年政治学院、北京电子科技学院、中国民用航空飞行学院、南京航空航天大学(飞行技术)、外交学院、香港中文大学、香港城市大学、上海海关学院等;

第六类:体育类提前录取公办本科院校、体育类提前录取民办及独立学院本科院校;

第七类:艺术类提前录取公办本科院校、艺术类提前录取民办及独立学院本科院校。

相关推荐