首页 安徽填报指导

2021安徽高考本科提前批志愿填报时间 什么时间填志愿

2021-06-20 19:34

2021年高考已经结束了,家长和考生们都比较关心志愿填报时间,这样可以更好的准备,小编整理了2021年安徽志愿填报时间!

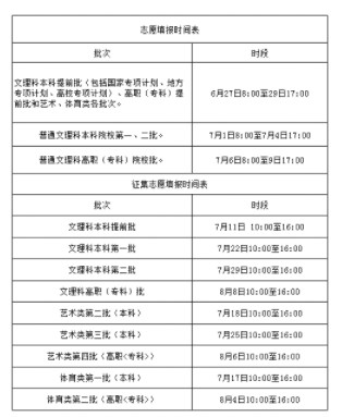
安徽本科提前批什么时候填报志愿:本科提前批为6月27日至29日

填报高考提前批志愿的方法

在高考志愿填报的时候很多家长和考生都很迷茫,不知道是选择专业重要还是选择学校重要。从学校的方面来说,好大学对于不同水平的成绩有不同的理解,可以是985高校、211高校,双一流高校以及双一流学科建设高校,也可以是普通一本高校,每个人对好大学的理解都是不同的;从专业方面来说,填报的时候是不是考生和家长喜欢的专业录取,或者是被一个就业前景好的专业录取。

相关推荐